- 浏览量:790
- 来源:中华名师网
- 2019-04-02
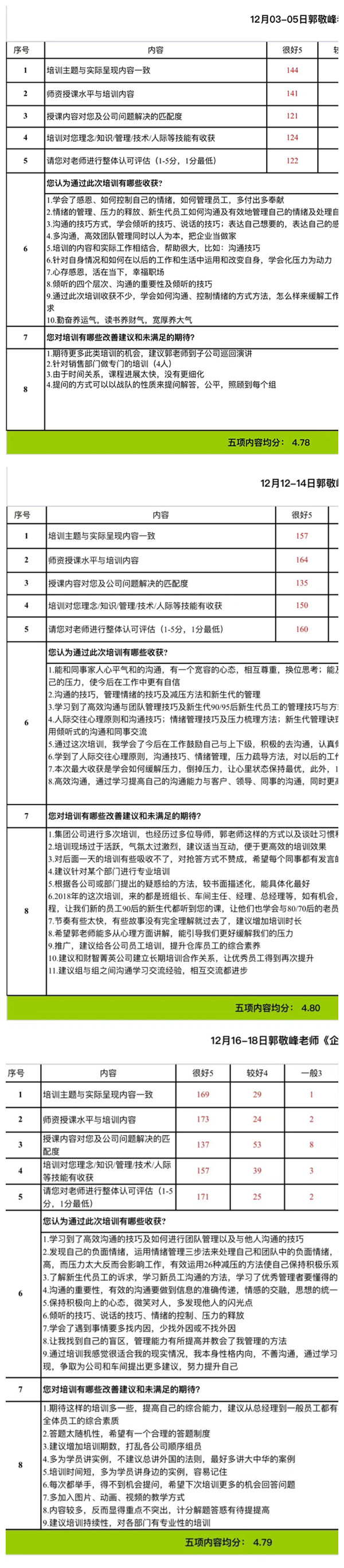
2018年12月12-14及16-18日,总部在河北邯郸大名县,日处理小麦能力达到40000吨,市场覆盖率达到了97.6%,2017年度产值达293.7亿元,中国企业500强,“农业产业化国家重点龙头企业”,目前国内最大、世界第一的面粉企业---五得利面粉集团《企业综合素养培训班》第二期最后两批学员的EAP系列培训完美收官!鉴于领导与学员反馈一致好评,“压力绩效管理专家”郭敬峰老师有幸第六次受邀讲课,为来自全国14家分公司270多优秀管理者们授课,为期18天的培训圆满举办!再次感恩集团董事会的人文关怀理念,感谢学员们的积极学习和激情创意,通过六天的学习,学员收获颇多,表示培训氛围轻松活泼,寓教于乐,且有实际的落地工具可运用,提升个人综合管理能力与品牌竞争力,不断优化工艺和管理水平,继续引领世界第一的桂冠殊荣!

第一天,课程主题为《高效沟通与团队管理》,内容包含:人际交往心理原则,听说问看沟通技巧,高效团队管理方法,沟通能力测试,失传的沟通秘籍等……郭老师通过案例分析与实战演练剖析沟通的过程及其对于团队管理的重要性,管理的本质是激发员工的善意,作为管理者,信任是沟通有效进行的前提,也是员工积极工作的基石,只有给予下属足够的信任,才能激发其工作的热情。
郭老师通过情景模拟,角色扮演等剖析情商的五个维度,学习伯恩交互学习理论,听说问看等技巧,让学员掌握如何表扬上纲上线,批评就事论事的高情商沟通方式。学员表示课程结构丰满,氛围非常轻松,效果转化率非常高!作为一名管理者,应不断加强企业内部和外部的沟通,在清晰透明的企业氛围中实现团队管理,并且逐渐建立一个成熟完善的沟通系统。

“AB角色互动”

“百变造型”
第二天的主题是《与情绪压力共舞》,精彩课程内容含:情绪管理技巧、ABC理性情绪疗法、压力疏导方法等,郭老师从负性压力情绪的的影响阐述,通过“情绪稳定性”小测试,分享如何进行情绪自察,学习“情绪管理三步法”,提高情绪辨识率,掌握积极情绪的管理及压力缓解的技巧。

费斯汀格法则:生活中10%是由发生在你身上的事情决定,90%是由你对发生事情如何反应所决定,命由己造,相由心生。人生之难在不可控的10%,你的人生,你可以掌控!压力和心态的关系很大,人是情感的高级动物,尝试经常与不同的人交流,心理才会更健康,心灵充满阳光。

90/95后新生代员工大多是受过良好的教育,富有创新性思维,渴望得到尊重与认可,拥有强烈的成就动机。在沟通时,运用感性的方式比直接争辩更容易得到对方的理解。最后一天,郭老师给大家带来了一场生动活泼的《90/95后新生代员工管理》的课程,让大家在幽默风趣的体验式互动培训中,掌握代际差异的新生代管理诀窍。

在培训结束后,集团总裁为两期18天的培训做总结,高度评价了郭老师的二期课程效果非常好,大家反馈收获非常多,并提议再次用热烈的掌声感谢郭老师授课,明确表示马上和培训机构老总洽谈后期整体培训。以后五得利不单是给员工提供良好的工作环境,良好的薪酬和待遇,而且要提供一个良好的学习平台,打造学习型团队,希望大家不断学习,学以致用,为自己、为企业、为国家做出应有的贡献!现场掌声雷动,气氛热烈!

“集团总裁总结讲话”

基层用制度管事,中层用教育管人,高层用文化管心,顶层用信仰管魂。培训如甘雨,润物细无声。学习的本质,不在于你记住了哪些知识,而是它触发了你哪些思考。知不足-每日三省吾身发现成长点,不知足-君子自强不息弘毅进取,知足常乐-心怀感恩活在当下!成长的过程,就是不断探索自我的过程。祝优秀的管理者们再接再厉,把市场拓展到全世界,让更多“客户、农户、员工、国家和企业五方得利”,面粉产量继续雄踞世界第一,期待再次美丽相聚!
精彩课程相关视频:
世界第一面粉集团-神奇催眠“美女架人桥”-郭敬峰老师视频11分钟
优酷网:https://v.youku.com/v_show/id_XNDAwMTExNzU5Mg==.html
西瓜视频:http://www.365yg.com/i6643689266478055943/#mid=6962267661
56我乐:http://www.56.com/u53/v_MTU1MTY4NDE4.html
中国500强企业-爱的五种语言-郭敬峰老师视频9分钟
今日头条:http://www.365yg.com/i6643692370292392455/#mid=6962267661
《职业价值观大拍卖》-郭敬峰老师视频6分钟
腾讯视频:https://v.qq.com/x/page/o0824tp7scl.html
《如何保持好的心态》视频--4分钟
优酷网:http://v.youku.com/v_show/id_XMzg5Nzk1NTgyMA==.html
今日头条:http://www.365yg.com/i6618710885001069060/#mid=6962267661
《我们为什么工作?马斯洛需求分析》—郭敬峰老师视频5分钟
优酷视频:https://v.youku.com/v_show/id_XNDAwMTI1NjA5Ng==.html
《你是全力以赴吗?阳光心态培训》-郭敬峰老师视频5分钟
西瓜视频:http://www.365yg.com/i6643684068238033421/#mid=6962267661
腾讯视频:https://v.qq.com/x/page/t0824o6z7pj.html
学员反馈:


您的企业遇到以下问题了吗?
1、销售人员流失,销售业绩不高怎么办?
2、员工职业倦怠,执行力低下怎么办?
3、人际关系紧张,工作压力过大怎么办?
4、HR管理者怎样才能选对人做对事?
5、员工消极,如何提高工作积极性?...

应对策略:通过EAP心理健康普及讲座及各种主题关爱月活动,如压力情绪管理、90后新生代员工管理、职业EQ与团队建设、高效沟通、催眠式销售秘笈、团队凝聚力提升、管理者心灵教练、职业生涯规划、工作生活平衡、亲子婚恋讲座等心理学课程和户外拓展活动可以提高情绪生产力,提升心理资本,提高管理绩效!
标签:企业管理培训,企业软实力提升,管理者综合素养培训